导
语
10月21日,澎湃新闻记者获悉,目前位于云南昆明呈贡区吾悦广场的“panda express熊猫餐厅”已经暂停营业,大门紧闭。并且,其在大众点评上的页面也显示“商户暂停营业”...



同样位于该吾悦广场的一位商户向记者透露,暂停营业应该就是这两天的事情,最近他路过门店时还看到挂着试运营的牌子。据悉,“panda express熊猫餐厅”是于上月25日正式开业,当时在商场内还进行了一波宣传活动,广场外还立有熊猫的雕塑。不过,该商户也向记者表示,认为该餐厅的口味一般,价格偏贵,一人食的午餐就要三五十元,对比商场内类似的自助餐厅,其菜品大多在10元以下。而且,该“熊猫餐厅”并没有对菜品明码标价,消费者只有取完餐结账时,才知道菜品的价格和自己的消费金额。
那这样一家“山寨”的餐厅是怎么欺骗消费者和商场,并营业长达一个月的呢?
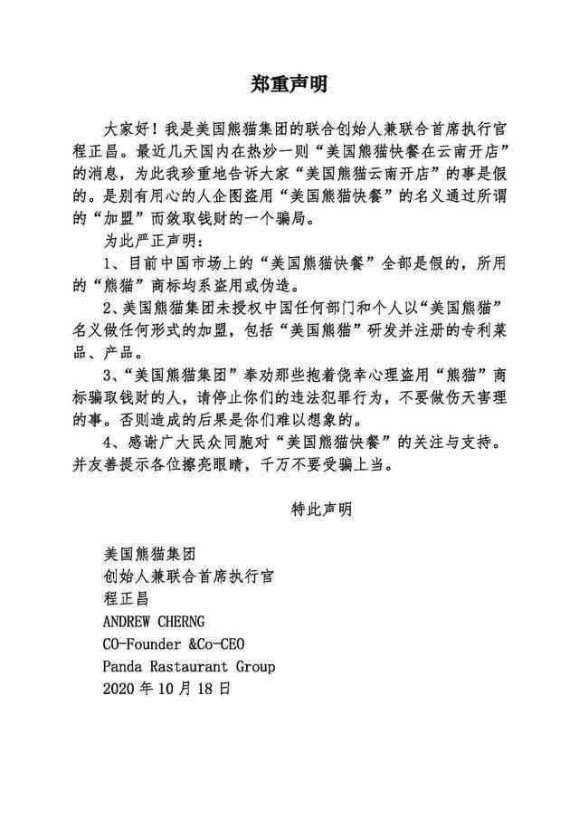
左为山寨熊猫餐厅,右为原版从外观上看,山寨熊猫餐厅的LOGO和原版之间有细微差别的,例如山寨版熊猫的身形体态、口鼻和原版不同;英文字体也略有差别,LOGO下方的英文描述也有差别,山寨版为PANDA THEME RESTAURANT(熊猫主题餐厅),原版为CHINESE RESTAURANT(中国餐厅)。从餐厅方面来看,山寨版和原版都采用了红色基调的设计,甚至在菜单上也有大量相似之处。山寨版熊猫的菜单中也有原版标志性的宫保鸡丁、陈皮鸡等,同时也增加了更具本土特色的串串。在山寨真相还未曝光前,吾悦广场曾解释菜单的不同是餐厅针对中国消费者进行了口味调整。
据吾悦广场向记者透露的消息,该招商项目流程和手续正规,但在美国总店辟谣后公司正在对项目进行审核,目前还没有结论。

此外,当时吾悦广场认为“熊猫餐厅”正牌的另一理由,是后者参加了去年举办的2019北京国际连锁加盟展览会。北京连锁国际加盟展览会还将其参会的信息挂在官网上,称展会现场取得了不错的招商效果。不过,目前该链接已无法打开。10月21日,澎湃新闻记者联系到北京连锁国际加盟展览会的工作人员,对方表示记得去年有熊猫餐厅参加展会,但对于其“山寨”的结果还需要和项目组核对,目前没有更多信息可以透露。
那所谓的代理商又是怎么回事呢?
天眼查资料显示,该“代理商”深圳禧桂福餐饮管理有限公司成立于2018年,主营投资咨询;企业管理咨询;日用百货、餐饮设备批发;会展会务服务等。公司实际控制人、法定代表人胡鹏同时也是深圳市沪上桂满陇餐饮服务咨询有限公司的公司实际控制人、法定代表人。
自“熊猫餐厅”走红一事以来,记者都未能拨通深圳禧桂福餐饮管理有限公司的电话,与其合作的吾悦广场也未透露更多信息。
未来这家“山寨”熊猫餐厅会如何,代理商又会如何?近日,美国熊猫集团的公关公司向记者表示,未来若采取法律维权手段,会第一时间对外发布。
相关推荐新闻